A look at common interpretation errors of Daniel chapter 11:2-3
chat@biblesignshappening com
Some claim...
the kings referenced in...
Daniel 11 verses 2-3 are about
ancient kings including
Alexander the Great.
I put this claim in the category of:
Slicing, dicing, cherry-picking,
and stuffing scriptures and historic events.
Here’s why:
Here’s the first three verses of Daniel 11
1 Also I [an angel of God] in the,
first year of Darius the Mede,
even I, stood to confirm and
to strengthen him.
2 And now will I shew thee the truth.
Behold, there shall stand up yet
three kings in Persia; and
the fourth shall be far richer
than they all: and by his strength
through his riches
he shall stir up all against
the realm of Grecia.
3 And a mighty king shall stand up,
that shall rule with great dominion,
and do according to his will.
(My input "[ ]")
A common interpretation...
you can find easily out on
the web about Daniel 11:2-3,
is that the first four kings respresent:
1st - Cambyses (530-522 B.C.)
2nd - Pseudo-Smerdis (522 B.C.)
3rd - Darius I Hystaspes (522-486 B.C.)
4th Xerxes or Ahasuerus as he is
referred to in Esther (486-465 B.C.)
Many of the interpretations then skip
about 90 years and claim the
"mighty king"
in verse 3 is referencing
King Alexander the Great
when Alexander had attacked
and conqoured Persia
about 330 BC
Really?!
Do you see a 90 year gap between verses 2 and 3?
2 And now will I shew thee the truth.
Behold, there shall stand up yet
three kings in Persia; and
the fourth shall be far richer
than they all: and by his strength
through his riches
he shall stir up all against
the realm of Grecia.
3 And a mighty king shall stand up,
that shall rule with great dominion,
and do according to his will.
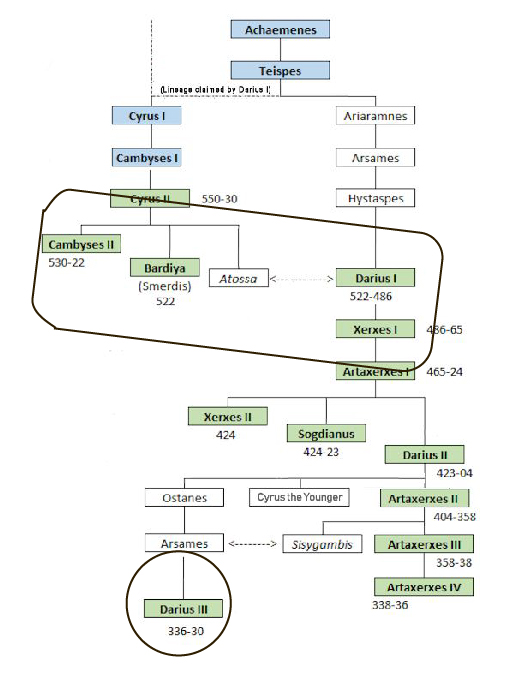
Look at this chart showing the order
of kings in area and time we are
talking about.

picture attribute By Ekvcpa पाटलिपुत्र (talk) - This file was derived from: ACHAEMENES TREE.png, CC BY-SA 4.0, https://commons.wikimedia.org/w/index.php?curid=75842503
King Alexander conquered Persia from Darius III in 330 BC.
Yet, the fourth king, using the common interpretation,
died in 424 BC! About a 90 year gap!
Look at all the kings they skipped!
*****
Now you can see why I put this claim in the category of:
Slicing, dicing, cherry-picking,
and stuffing scriptures and historic events.
They knew it was important for
the prophecy to be fulfilled.
They tried hard to somehow
make it fit ancient times.
Yet, the fact is...
It doesn't fit ancient times.
Those kings are about our day!
Read Daniel chapter 11 and you will see it reads like a succession of kings all the way to the return of Christ.
We just needed to know when it begins...
And now we do!
Yet, if you want even more proof
the interpretation about
Daniel 11:3-4 is about ancient
times is wrong...
Click here
*****
Links of interest:
-
Cambyses II (530-522 BC)
https://en.wikipedia.org/wiki/Cambyses_II
-
Pseudo-Smerdis (522 BC)
Real name Bardiya – brother of Cambyses II
https://en.wikipedia.org/wiki/Bardiya
-
Darius the Great – 522 – 486 BC
https://en.wikipedia.org/wiki/Darius_the_Great
-
Xerxes I or Ahasuerus as he is referred to in Esther (486-465 B.C.)
https://en.wikipedia.org/wiki/Xerxes_I